Standing Together Health Team
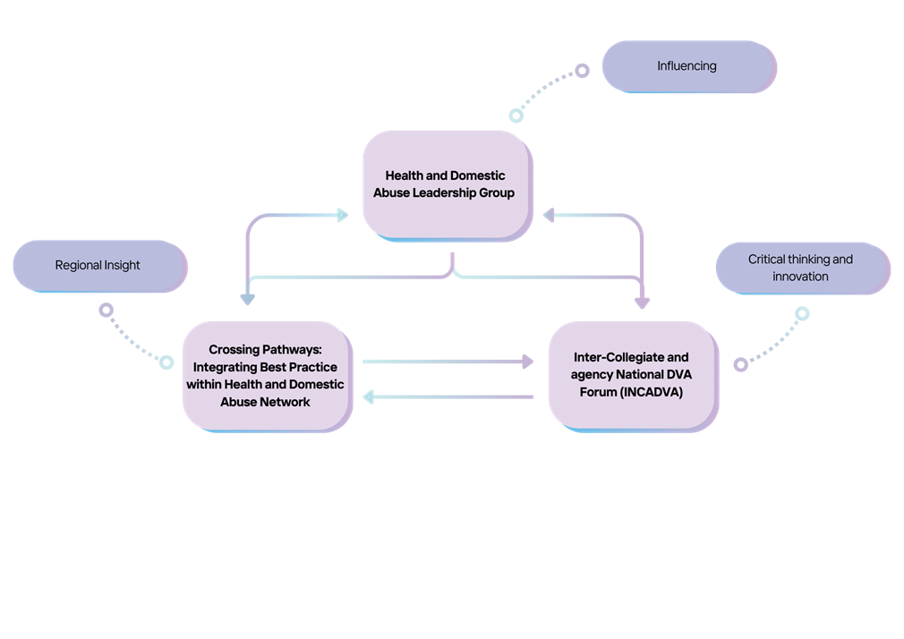
We have developed extensive networks bringing together health and domestic abuse colleagues. These include our establishing of the Health and Domestic Abuse Leadership Group and our continued coordination of the Inter-Collegiate and Agency Domestic Violence Abuse (INCADVA) forum, which bring together leaders in the sector to develop strategy, policy and system change.
We have our four regional Crossing Pathways Networks, which bring together over a thousand NHS colleagues every six weeks and provide a framework for health to respond effectively to domestic abuse in hospitals, trusts and ICBS across England and Wales. Crossing Pathways and our grant-funded services are also an incredible resource for providing a clear and up-to-date understanding of what provision is looking like on the ground as well as identifying and addressing key gaps in provision.
We also have our Standing Together Survivor Network, which brings together victim-survivors with a variety of backgrounds and experiences, including women in prison, to offer insight and feedback on their lived experiences as victim-survivors within health systems across primary, secondary and community care settings. Their insight has been instrumental in allowing us to identify and tackle gaps, ensure inclusive approaches based on intersectionality, create structures that are trauma-informed and survivor-centred and look to understand how we can make a national and high-level impact when it comes to reforming a cross-departmental response to domestic abuse.
